
Dr. Moreno is promoted to Associate Professor!
Dr. Salvador Almagro-Moreno is now a Tenured Associate Professor at the College of Medicine! Kudos on the milestone!

Our latest paper correlates meterological data and disease incidence
Using data from the Florida Dept. of Health and NOAA, we model the effect of meteorological changes on V. vulnificus infections. Congrats to all authors!

The Moreno Lab welcomes Zac and Cole!
Zac and Cole join the lab as Research Technicians! Welcome to the team!

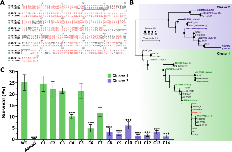
Our latest paper in PLoS Genetics provides insights into the emergence of antimicrobial resistance
Trudy’s paper demonstrates how allelic variations in a porin-encoding gene allows for the emergence of antimicrobial resistance in Vibrio cholerae

The lab publishes two book chapters on Vibrio!
Dr. Moreno and Deepak publish chapters on Vibrio infections and cholera dynamics in a book published by Springer.

Dr. Moreno is an editor of a book on Vibrio infections
The book co-edited by Dr. Moreno and Dr. Pukatzki (CUNY) is a compendium of the infections caused by the different species of Vibrio. The book

New Vibrio species identified!
Trudy and Jane report the identification of a new species of Vibrio in this paper in IJSEM.

Stephanie joins the Moreno Lab
Dr. Stephanie Lowe has joined the lab as a Lab manager/Research associate. Welcome Stephanie!

Dr. Moreno is promoted to Associate Professor!
Dr. Salvador Almagro-Moreno is now a Tenured Associate Professor at the College of Medicine! Kudos on the milestone!

Our latest paper correlates meterological data and disease incidence
Using data from the Florida Dept. of Health and NOAA, we model the effect of meteorological changes on V. vulnificus infections. Congrats to all authors!

The Moreno Lab welcomes Zac and Cole!
Zac and Cole join the lab as Research Technicians! Welcome to the team!

Our latest paper in PLoS Genetics provides insights into the emergence of antimicrobial resistance
Trudy’s paper demonstrates how allelic variations in a porin-encoding gene allows for the emergence of antimicrobial resistance in Vibrio cholerae

The lab publishes two book chapters on Vibrio!
Dr. Moreno and Deepak publish chapters on Vibrio infections and cholera dynamics in a book published by Springer.

Dr. Moreno is an editor of a book on Vibrio infections
The book co-edited by Dr. Moreno and Dr. Pukatzki (CUNY) is a compendium of the infections caused by the different species of Vibrio. The book

New Vibrio species identified!
Trudy and Jane report the identification of a new species of Vibrio in this paper in IJSEM.

Stephanie joins the Moreno Lab
Dr. Stephanie Lowe has joined the lab as a Lab manager/Research associate. Welcome Stephanie!